Avec Muti-Agent Orchestrator, AWS gère plusieurs agents IA

Le laboratoire d’AWS a présenté le projet open source Multi-Agent Orchestrator pour administrer la prolifération des agents IA.
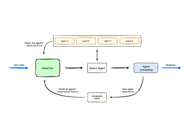
Un récent rapport de SNS Insider a évalué le marché mondial des agents IA à 3,7 Md$ en 2023 et devraient atteindre les 103,6 Md$ d’ici 2032 avec un taux de croissance annuel de 44,9% pendant cette période. Cette progression indique un changement fondamental dans la façon dont l’informatique distribuée et l’automatisation vont être abordées. La récente publication du framework Multi-Agent Orchestrator d’AWS Lab sur GitHub représente une étape importante dans cette…
Il vous reste 93% de l’article à lire
Vous devez posséder un compte pour poursuivre la lecture
Vous avez déjà un compte?





